서울시 지하시설물의 실내공간정보 및 소방시설물 POI를 구축했던 과정을 소개하겠다.

그림에서 설명하듯, 3차원 공간정보 구축에는 2가지 방법이 존재한다. DXF 도면 및 실사 이미지 활용한 모델링 방법과 라이다(LiDAR)를 기반으로 한 3D 모델링 방법이 있다. 그 특징은 각각 아래와 같다.
| DXF 도면 및 실사 이미지 활용한 모델링 | 라이다를 기반으로 한 3D 모델링 | |
| 원리 | 기존의 2D 도면이나 실사 이미지를 활용하여 3D 모델을 생성 | 레이저를 쏘아 반사된 신호를 측정하여 거리 정보를 획득 하여 3D 모델을 생성 |
| 장점 |
|
|
| 단점 |
|
|
LiDAR 장비가 상대적으로 고가이고 초기 데이터가 이미 존재하기 때문에, 해당 프로젝트는 도면을 활용한 모델링 방법으로 진행했다. 구체적인 과정은 아래와 같다.
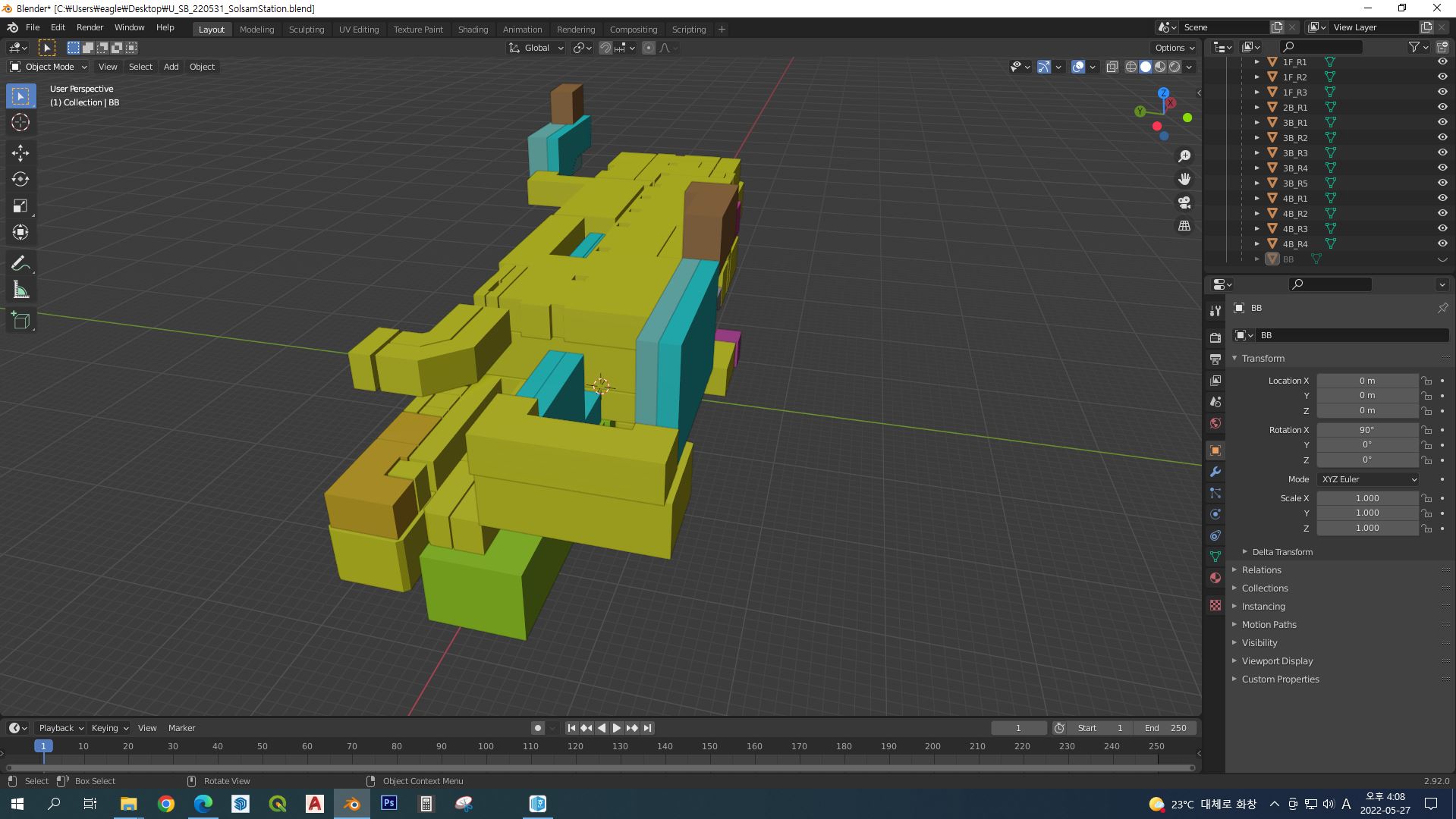
[1] 3D 모델링 작업



- 노가다성이 많기 때문에, 가장 오래걸렸던 작업...
- 현장 측량 및 조사를 통해 소방시설물 위치, 사물의 높이, 길이 등의 구체적인 정보 확인
- 맵핑할 이미지 소스 획득
- CAD 도면을 참고하여, SketchUp으로 3D 모델링 작업 실시
[2] RM 박스 작업

- 완성된 3D 모델에서, 각 Room(문, 방, 계단 등...)에 대한 박스를 만들어 준다.
- 각 공간별로 구분이 잘 되도록 다른 색 및 이름으로 시각화 해준다.
[3] Export

- 수직으로 본 화면을 export 해준다 (이후에 데이터 Injection을 해주기 위함)
[4] 위치 데이터 Injection



- QGIS를 활용하여, 조사했던 POI 데이터를 넣어주고 구체적인 위치정보를 Injection
[5] 블렌더를 활용한 obj 파일 생성

- 객체화하려면 obj 파일도 함께 필요하다.
[6] RM 박스 별 타입 설정

- 이전 작업에서 만든 RM 박스들을 박스 별로 타입을 설정해준다. (문, 방 등...)
[7] IndoorGML 확인

- 컴퓨터가 읽을 수 있는 IndoorGML이라는 마크업 언어로 추출한다. (그래야 올릴 수 있으니...)
- IndoorGML을 여러 라이브러리를 활용하여 GeoJSON과 같은 지도에 맵핑할 수 있는 형태로 파싱하여 읽어주면 웹에서 서비스할 수 있다.
※ IndoorGML(Indoor Geography Markup Language) : 실내 공간 및 건물 내부의 지리 정보를 교환하고 공유하기 위한 표준화된 XML 기반의 데이터 교환 형식
[8] 데이터 업로드




- QGIS를 활용하여, 객체를 병합하고 위치에 맞게 데이터를 올린다.
- 이후 데이터 검수과정을 거쳐 웹 상에서 서비스할 수 있도록 데이터를 보내주면 된다.
[9] 데이터 확인


- 업로드한 데이터는 서울시 SMAP에서 확인 가능하다!
'GIS Project' 카테고리의 다른 글
| JIRA 사용 후기 (0) | 2024.02.26 |
|---|---|
| 공간정보관리 플랫폼 만들기 (기능 소개) (0) | 2023.11.22 |
| OpenLayers + V-World 활용 (0) | 2023.01.31 |